Roger beep         28.07.2012

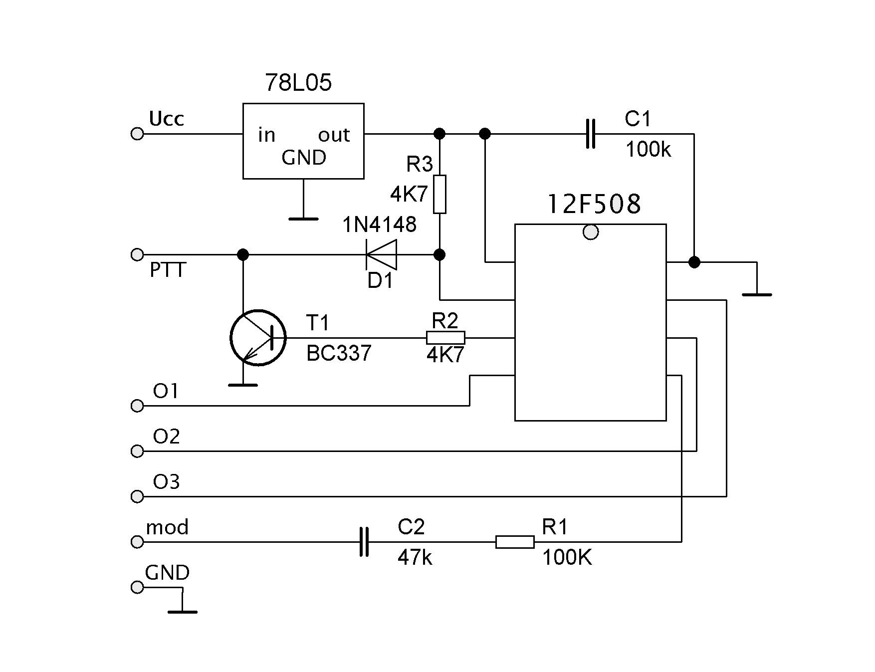
Protože jsem neschopný jiné práce, tak jsem se pustil do aspoň do nějakého učení a tak jsem si udělal Roger Beep. Téměř samozřejmě padla volba na konstrukci uveřejněnou v Radioamatéru 2/2000 OK1MPE.

Použitý procesor 12C508 nedává mnoho prostoru pro experimenty a tak jsem použil 12F508. Některé  volby jsem předělal, tak aby byla volba pestřejší. Schema i rozložení součástek na plošném spoji zůstalo jako v originále, HEX soubor je ale samozřejmě jiný a jen jsem použil SMD součástky.Velikost odporů dělala trochu potíž ale po chvilce se to poddalo.

Procesor jsem naprogramoval na programátoru, který jsem dělal už dřív. Jen jsem ho musel trochu oprášit a vyhnat pavouky. Testoval jsem to na kontaktním poli aby to bylo co nejjednodušeji zvládnutelné jednou rukou.

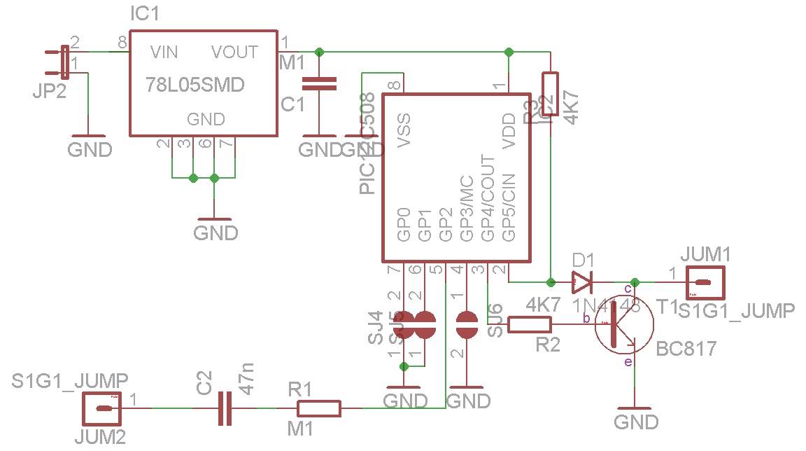
Protože jsem musel trochu miniaturizovat, tak nezbylo než udělat schema a spoj v Eagle. Samozřejmě i v provedení SMD jak schema, tak i spoj.

zkoušení na kontaktním poli zkoušení na kontaktním poli pro představu velikosti SMD 1206 Nahoře skoro nic nezbylo